12v Power Bank Circuit

Qc2 0 3 7v To 5v 9v 12v Usb 3 1 Type C Mobile Power Bank Charger

Qc2 0 3 7v To 5v 9v 12v Usb 3 1 Type C Mobile Power Bank Charger

3 2v To 6v 7 5v 9v 10v 12v Power Bank Charger Module Charging

3 2v To 6v 7 5v 9v 10v 12v Power Bank Charger Module Charging

Muxtronics 12v Powerbank

Muxtronics 12v Powerbank

Diy Power Bank Circuit Diagram How To Make A Power Bank For Your

Diy Power Bank Circuit Diagram How To Make A Power Bank For Your

5v 2 1a Power Bank Charger Module Power Bank Circuit Board Pcb

5v 2 1a Power Bank Charger Module Power Bank Circuit Board Pcb

Homemade 10000mah Power Bank Circuit Diagram Using Li Ion Aa Battery

Homemade 10000mah Power Bank Circuit Diagram Using Li Ion Aa Battery

Homemade 10000mah Power Bank Circuit Diagram Using Li Ion Aa Battery

Chrome pro rescue elite motorcycle 12v li ion 12000mah jump starterpower bank.

12v power bank circuit. In the regulator circuit for this power bank i use 5v regulator ic l78s05 this is not a normal lm7805ct ic but pin out and looking size is same as any 78xx regulator ic. The term 18650 cell is due to the cell dimension it is cylindrical in shape with 18mm diameter and height of 65mm. Chrome pro series offers our rescue elite jump starter with leather bag to replace your existing jump starter and bring your vehicles battery back to life. In krisensituationen koennen sie als notstromakkus eingesetzt werden.

By ravi kansagara oct 06 2017 6. Power bank circuit diagram. Hetp solar powerbank 26800mah 2020 neuestes solarladegeraet externer akku tragbares ladegeraet akkupack mit 2 ausgaengen hohe kapazitat power bank. This can be achieved in simple three steps.

Diese haben ueblicherweise ausgangsspannungen von 12 19v es gibt aber auch powerstationen mit 230v und einer steckdose wie den yeti 150 oder yeti 400 lithium. Power bank mit 9v12v dc port. Blackdecker bdcb12b usb akku und ladekabel 18 w 12 v. 3499 3499 lieferung bis freitag 15.

Talentcell rechargeable 12v11000mah 9v14500mah 5v26400mah dc output lithium ion battery pack for led strip and cctv camera portable li ion power bank with acdc charger black 44 out of 5 stars 197. Diese power banks verfuegen ueber einen zusaetzlichen dc ausgang ueber den selbst grosse geraete wie netbooks oder spielkonsolen aufgeladen werden koennen. Gratis versand durch amazon. Die powerstationen lassen sich entweder per netzstecker oder.

Chrome battery has a great selection of the most reliable types of chrome pro series rescue elite jump starters. Geachtet werden sollte bei diesen power banks ob die spannung zwischen 9 und 12v umgeschaltet werden kann und ob das aufzuladende geraet damit kompatibel ist. For complete diy instructions with circuit diagram check out this link. As we can see its fairly easy to make a power bank with li ion battery tp4056 module and a boost converter.

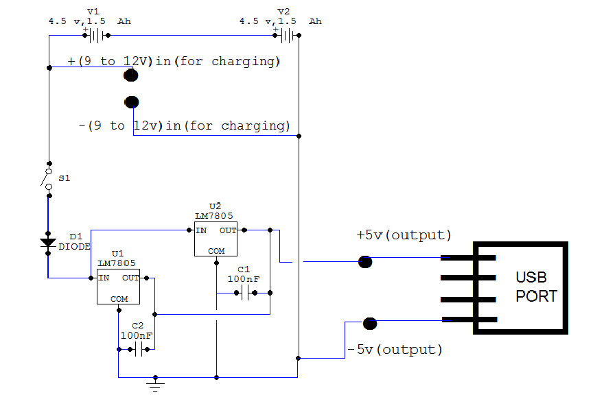
The objective of this project is to convert 220v ac supply in to 12v and 12v dc supply that is why it is named dual power supply as we get positive and negative 12v power supply at the same time. Below is the circuit diagram for our power bank. But if you use lm7805ct then the output current is not more than 1 a in this case your mobile battery take more hour to get charge. Andere angebote 2464 2 neue artikel bestseller in handy solarladegeraete.

Firstly 220v ac is converted into 12v ac by using simple step down. 46 von 5 sternen 32. 4 simple power bank circuits explained last updated on february 23 2020 by swagatam 79 comments the article presents a 4 assorted power bank circuits using 15v cell and 37v li ion cell which can be built by any individual for their personal emergency cellphone charging functionality. 12v and 12v dual power supply circuit power.

Powerstationen mit 220v 12v usb. Powerstationen koennen fuer mobile ausseneinsaetze genutzt werden.

China Usb 2 0 Hub 12v Power Supply Pcb Powerbank Circuit Board

China Usb 2 0 Hub 12v Power Supply Pcb Powerbank Circuit Board

12v Powerbank Usb To 12v Instructables

12v Powerbank Usb To 12v Instructables

Protection Circuit Board 11 1v 15v Or 10 8v Auto Car Jump Starter

Protection Circuit Board 11 1v 15v Or 10 8v Auto Car Jump Starter

4 Simple Power Bank Circuits Explained Homemade Circuit Projects

4 Simple Power Bank Circuits Explained Homemade Circuit Projects

Universal Portable Car Battery Circuit Diagram Power Bank 12v 10a

Universal Portable Car Battery Circuit Diagram Power Bank 12v 10a

Ups Power Management Mother Board With 12v Dc In And 12v Dc Out

Ups Power Management Mother Board With 12v Dc In And 12v Dc Out

3000mah Simple Power Bank Simple Electronics

3000mah Simple Power Bank Simple Electronics

Qc2 0 3 7v To 5v 9v 12v Usb 3 1 Type C Mobile Power Bank Charger

Qc2 0 3 7v To 5v 9v 12v Usb 3 1 Type C Mobile Power Bank Charger

Homemade 10000mah Power Bank Circuit Diagram Using Li Ion Aa

Homemade 10000mah Power Bank Circuit Diagram Using Li Ion Aa

40000mah Lipo Power Bank 10 Steps With Pictures Instructables

40000mah Lipo Power Bank 10 Steps With Pictures Instructables

China Usb 2 0 Hub 12v Power Supply Pcb Powerbank Circuit Board

China Usb 2 0 Hub 12v Power Supply Pcb Powerbank Circuit Board

Diy Power Bank Circuit Diagram How To Make A Power Bank For Your

Diy Power Bank Circuit Diagram How To Make A Power Bank For Your

China Usb 2 0 Hub 12v Power Supply Pcb Powerbank Circuit Board

China Usb 2 0 Hub 12v Power Supply Pcb Powerbank Circuit Board

Solar Power System Guard

Solar Power System Guard

China Usb 2 0 Hub 12v Power Supply Pcb Powerbank Circuit Board

China Usb 2 0 Hub 12v Power Supply Pcb Powerbank Circuit Board

Source : bing.com